
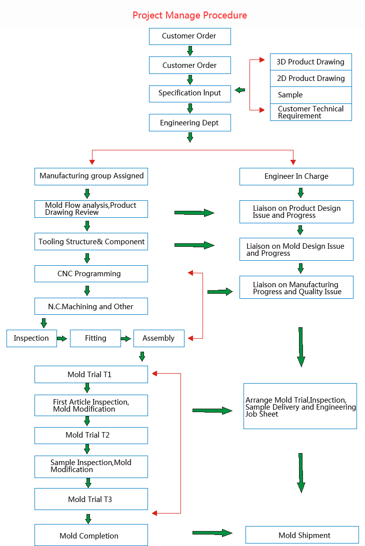
经过多年的经验积累,我们总结出一套成熟并且高效的项目管理流程。我们深知项目管理和生产制造同等重要,特别是出口模具。我们会制定详细的生产计划,并由项目经理监控过程,每周定期向不同的国外客户递交进度报告。通过项目工程师和质量工程师的配合,我们确保客户的项目从交期到质量都得到高效保障并最终取得成功。
项目流程图:

得益于我们透明的项目管理系统,我们的国外客户能在自己所在的国家监控模具项目的实时进度。我们有一支专业和强大的项目管理团队,他们当中有三名具备流利的英文沟通能力,其中2名项目工程师具有丰富的模具经验和技术,他们能确保和国外客户对项目进行无障碍讨论。他们将按照客户的需求递交相应的文件。